文明福建
微信公众

文明福建
抖音号

文明风首页 > 资讯联播
2026年福建省省级层面社会事务进校园白名单公布
//wmf.fjsen.com  2026-03-04 来源:福建教育微言 责任编辑:周冬

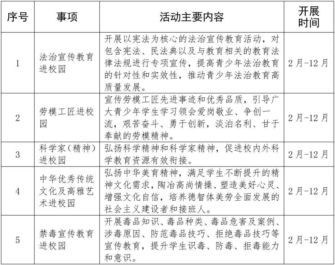
为贯彻落实中央教育工作领导小组秘书组关于开展规范社会事务进校园为中小学教师减负专项整治工作要求,进一步推进落实减轻中小学教师非教育教学负担,省教育厅公布2026年福建省省级层面社会事务进校园白名单。

2026年福建省省级层面社会事务进校园白名单