武平县文化体育和旅游局7月2日发布公告,为感谢武平“6·16”特大暴雨县外应急抢险救援驰援单位,全县8家A级旅游景区及百家大院面向抢险救援单位员工实行景区首道门票免费政策,政策期限为即日起至2024年12月31日。
武平县面向“6·16”特大暴雨
县外抢险救援单位员工免费开放景区名录
一、A级旅游景区(8家)
武平梁野山景区、武平狮岩景区(计划7月底对外开放)、武平千鹭湖景区、(同时欢迎前往这些免门票景区游玩:武平文博园景区、刘亚楼将军故居、武平平桥翠柳城市森林公园景区、红四军入闽第一村景区、武平中湍畲寨景区)
二、重点景区(1家)
武平百家大院
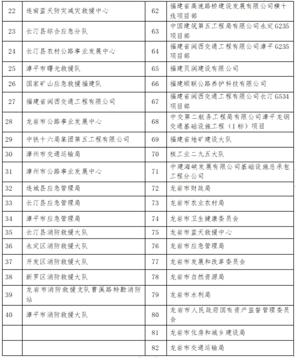
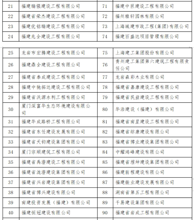
武平“6·16”特大暴雨
县外应急抢险救援驰援单位
(现场应急救援类)


武平“6·16”特大暴雨
县外应急抢险救援驰援单位
(建筑企业类)



武平“6·16”特大暴雨
县外应急抢险救援驰援单位
(通信保障类)

武平“6·16”特大暴雨
县外应急抢险救援驰援单位
(供水类)

武平“6·16”特大暴雨
县外应急抢险救援驰援单位
(卫生防疫类)

武平“6·16”特大暴雨
县外应急抢险救援驰援单位
(供电类)
